电商平台将全面取消仅退款,商家被“羊毛党”猛薅的苦日子到头了
创始人
2025-04-26 08:10:17
0

原标题 | 太好了,仅退款基本完蛋了!

“仅退款”没了。。。

就在前几天,“电商平台全面取消仅退款”冲上热搜。

差评君去查了下,发现原来是淘宝、拼多多、京东、抖音和快手5家电商都发布了公告,开始针对“售后服务规则”征集意见,其中都“不约而同”地提到了“仅退款”的问题。

这也就被外界看做是 电商平台集体取消仅退款政策

不过,大家可以从公告里看到,目前严格来说, 仅退款政策并没有被官宣立刻取消。

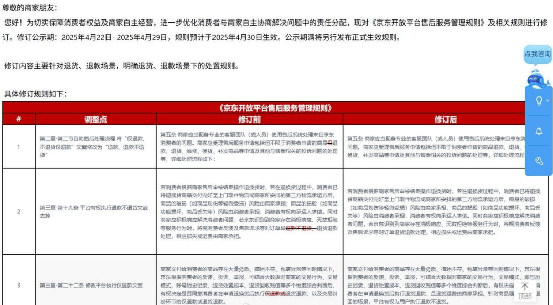
像是京东表示将在4月30日起实施新规则,淘宝将于7月逐步实施,其他三家,甚至都没有明确新规的正式落地时间。

尽管目前还没全面取消仅退款,但这些年,饱受仅退款之苦的商家们,也还是疯狂庆祝了起来。

有些网友有点担心,难道说以后,商家货没发都没法仅退款了?必须等货寄到了,再发起退货退款吗?

这种担心,倒也多余了。

因为,这次全面取消仅退款,并不是说以后咱们网购的时候,没法仅退款了。

只是平台不会直接帮你,绕过商家进行仅退款了。

什么意思呢?我们举个例子。

当你在某网购平台买了商品,发现拍错了或者不想要了,因为货物还没发出嘛,之前和现在都可以直接发起退款。

而如果卖家把东西寄给你,你收到货后,才发现产品拉垮,那怎么办呢?

他们靠着自己的一套评判机制,比如你的信用分、商家的指标分,这次“纠纷”的情况等等,来分辨是谁的责任。

比如淘宝之前认为卖家差评或者违规情况过多,被消费者投诉,或者卖家未经买家允许,延迟发货、强制发货, 系统就会支持买家仅退款,卖家无权干预。

而像抖音则在规则中写清楚了,如果商品好评率低于70%, 用户发起仅退款、退货包运费等,平台会直接支持。

京东也表示,商家交付给消费者的商品存在大量劣质、描述不符、包裹异常等问题情况下, 能不能仅退款,平台说了算。

而现在,平台不会出面帮你绕开商家。

所以到底是退货退款还是仅退款,还是商家给你补偿, 现在你们商量着来。

对于很多压根都没用过仅退款的人来说,大家估计都觉得,难道不都应该退货才退款吗,还能不退货仅退款?

咱们有一说一,仅退款这种看起来“合着你一个没买,商家还得搭一个”的政策,还真是这样的。

而且,你看啊,像有些网购商品比如某些金属制品,可能本身价格不高,运费成本甚至超过产品本身,那么当产品出现问题了,那与其退货退款,不如直接退款或者补发个新品省事。

不仅如此,仅退款还能方便消费者,让大家减少一些消费者和商家的拉扯,提升网购体验。

而且平台根据商品、店铺的评价评分,来决定是否支持用户申请仅退款,也是在变相地倒逼商家,多提供质量有保障的商品、做好客户服务等工作。

在一些人眼里,这并不是什么坏事。

所以在亚马逊首创了仅退款后,2021年拼多多就搬到了国内,凭借着比较松散的仅退款政策,他们加速了自己攻城略地的脚步。

于是在2023年,一家家平台加入仅退款联盟。

一时间,仅退款基本成了国内电商的标配政策,揽客的时候,巴不得把支持仅退款挂在脸上。

但相信大家也发现了,在这个仅退款环节中, 评判机制就成了至关重要的一环,一旦评判机制设置地不够合理,比如过于苛责商家偏袒消费者 (现中往往都会这样)

一句“质量不好”,一条“产品有缺陷”的评价,平台们就会“贴心”地帮用户完成退款不退货的一条龙。

以至于这些网购平台上的商家,很多时候都变得无权决定自己的商品、货款的来去,最后就真成了0元购了。

基于这些漏洞,一些别有用心者就堂而皇之地薅起了羊毛,不断扩大的仅退款范围,也催生出了一大批羊毛党。

一时间,网上激起了一堆关于仅退款羊毛党的新闻。

什么学生党组团仅退款薅羊毛,网购11元衣服仅退款后赔偿800元。

最疯狂的时候, 网上甚至还出现了仅退款的教程,网购商家千里追凶等等奇葩故事。

这对小商家们来说,实在是苦不堪言。

一位网购平台女装商家阿灵告诉我们,有的时候,仅退款自己根本控制不了,明明还在和用户沟通着,客户也没有表达出非常不满的状态,突然就收到了平台仅退款的通知。

甚至基本上只要用户找过来,都已经做好了3元无门槛券的准备了,而根据我们了解,阿灵的店铺商品均价也不过三四十元。

其实在今天之前,针对这些商家的不满,不少电商平台就已经对毫无底线的仅退款政策,进行了限制。

早在2023年,仅退款创始人亚马逊就已经调转方向,收紧了仅退款的豁口,他们会标记频繁退货的账号,给它们更多的限制,比如每月退货超过五次后,再进行退货用户就得自己承担退货费。

而从去年下半年以来,淘宝天猫等平台也一步步地从仅退款中抽身,把“仅退款”与否的权力重新让给商家自己。

去年底到今年初,淘宝、抖音、拼多多们都先后修改了售后服务相关的规则,希望能更合理地利用仅退款政策。

直到昨天,大家总算是彻底下定决心调整仅退款政策了。

在不久的将来,各平台大范围的仅退款,可能就此消失在历史中了。

但正常的仅退款还是可以实现的,比如一些产品的邮费比售价还高、一些类似特殊的品类生鲜啥的,大概率还是能通过协商完成仅退款的。

不过,不少人的担心也不无道理,仅退款暂别舞台后,对不少商家来说可以长舒一口气了。

但从另一个方面看,消费者们或许又面临和商家无限扯皮、无法保护自己正当权益的困境中了。

的确,失去了仅退款这根双刃大剑,怎么保证用户的购物体验,又成了平台们的新难题。

比如淘天集团虽然表示,后续平台将不主动介入消费者在已收到货后的不退货退款售后申请,由卖家先行与消费者协商处理。

但他们还在取消“仅退款”后,加码了新规,准备同期上线新版店铺评价体系“真实体验分”。

根据账号诚信情况来判定,由平台补贴受损方:

卖家无需再承担“仅退款”带来的损失。而 在平台完成补贴之后,消费者还是同样无需退回商品。

除了期待新的规定外,网购上的退换货邮费问题,也重新成为大家关心的重点。

年初,不少人发现各平台包运费险的商家越来越少了,史诗级削弱了大家的网购体验,当时商家们说的都是仅退款太多、退货率高,搞得自己焦头烂额。

可如今没了仅退款的压力,商家能不能继续端出包运费险的诚意,让用户和商家来一场友好的双向奔赴呢?

最后再说一点吧,这次仅退款的事儿,让我不禁回想起了我当年买Kindle的经历,都过了质保期,结果产品坏了,亚马逊依旧给我寄了台返修过的新机子 (它们甚至没要我旧机子)

当时,早期的亚马逊在刚进入中国市场,对于用户的投诉审核相当宽松,无论是货物质量问题还是物流没收到货等,他们基本都是简单粗暴地给你补发。

结果没多久,被羊毛党们薅得不要不要的,最后亚马逊不得不提高投诉成功的门槛。

没想到,这条老路又被仅退款走了一通。

可两波轮回过去了,现在平台们看似在仅退款上刹车了,本质上又把球踢回给了买卖双方。

兜兜转转,电商这片江湖,似乎永远在效率、体验和成本之间玩着水多加面、面多加水的把戏。

什么时候才能既让用户买的安心,用得开心,也能不让商家寒心,我倒是挺希望有那一天的。

撰文:八戒

编辑:江江 & 面线 & 大饼

美编:萱萱

图片、资料来源:

新浪微博

知乎:消息称电商平台将全面取消「仅退款」,这一调整对电商行业意味着什么?将如何影响商家和消费者?

派代:重磅!国家出手调查“仅退款”,涉及拼多多、抖音等平台

凤凰网财经:商家困在仅退款里?有电商平台已提出“反卷”新规

中国新闻周刊:仅退款,没了

一 周 热 点 回 顾

2025 Vista看天下

V

机 器 人 跑 马 拉 松,谁 出 的 主 意 啊

00 后 聊 微 信 第 一 酷 刑

新 能 源 车 主 “窝 囊 式 维 权”

相关内容

原创 ...
看过那些热播的古装历史剧的人都会发现一个共同的规律:开国之君在天下...
2025-10-02 05:05:16
原创 ...
岳家军在历史上的强大,凭借其赫赫战绩以及敌人的评价,早已为世人所熟...
2025-10-02 05:04:40
原创 ...
三国时期群雄并起,武艺超群的名将层出不穷。蜀汉阵营中,关羽、张飞、...
2025-10-02 05:04:18
原创 ...
四野大军南下 1949年4月初,刚刚从解放军东北野战军改编而来的第...
2025-10-02 05:04:10
原创 ...
在封建社会,皇帝的妃嫔们去世之后,若能与皇帝合葬,那便被视为至高无...
2025-10-02 05:03:50
原创 ...
蜀汉后期,诸葛亮在北伐的过程中,最大的对手就是曹魏的权臣司马懿。历...
2025-10-02 05:03:47
原创 ...
说起“五虎上将”,很多人第一时间想到的是三国时期刘备阵营的五位名将...
2025-10-02 05:03:27
原创 ...
至正二十七年,也就是公元1367年,正是朱元璋建立大明帝国的前一年...
2025-10-02 05:03:20
原创 ...
朱元璋在登基之后,曾深情回忆起自己年少时的艰辛。他在父母去世之际,...
2025-10-02 05:03:01

热门资讯

比赛日Vlog 亚冠广岛三箭1... 比赛日Vlog 亚冠广岛三箭1比1上海海港
国安球员赛后谢场,面对远征球迷... 国安球员赛后谢场,面对远征球迷被疯狂骂
巴萨女球迷谈亚马尔:可能谈恋爱... 巴萨女球迷谈亚马尔的状态:可能谈恋爱谈太多,要戒色了
2025年全国国际象棋棋协大师... 2025年全国国际象棋棋协大师赛(广西南宁站)于10月2日上午在维也纳国际酒店(南宁华南城)隆重开幕...
现场实拍:阿什拉夫致命传球,贡... 现场实拍:阿什拉夫致命传球,贡萨洛拉莫斯绝杀巴萨
蒿俊闵代表华中科技大学上场踢汉... 蒿俊闵代表华中科技大学上场踢汉超,这脚法和球商依旧顶级
又与球迷冲突!国安球迷赛后集体... 又与球迷冲突!国安球迷赛后集体大骂杨立瑜,球员疑似竖中指回应
两轮不胜!亚冠-国安破门乏术 ... 北京时间10月2日消息,亚冠二级联赛小组赛继续展开争夺,E组比赛中,北京国安客场挑战麦克阿瑟FC。上...
原创 网... 那天西安老街的象棋摊前围了好多人,我凑过去一看,差点没敢认——坐在小板凳上捏着棋子沉思的姑娘,居然是...
时隔29年的欧战主场,诺丁汉森... 北京时间10月3日,欧联联赛阶段第2轮,诺丁汉森林将在主场对阵丹麦球队中日德兰。赛前诺丁汉森林发布视...