江西庐山发布试训公告:要求球员年龄为18-21周岁
创始人
2025-06-05 14:01:46
0

北京时间6月3日,江西庐山发布试训公告,要求球员年龄为18-21周岁。

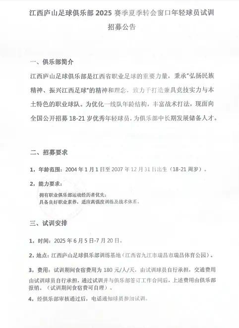
一、俱乐部简介

江西庐山足球俱乐部是江西省职业足球的重要力量,秉承“弘扬民族精神、振兴江西足球”的精神和理念,致力于打造兼具竞技实力与本土特色的职业球队。为优化一线队年龄结构,丰富战术打法,现面向全国公开招募18-21岁优秀年轻球员,为俱乐部中长期发展储备人才。

二、招募要求

1,年龄范围:2004年1月1日至2007年12月31日出生(18-21周岁)。

2,能力要求:拥有职业俱乐部运动经历者优先;具备良好职业素养,适应高强度训练及战术体系。

三、试训安排

1,时间:2025年6月5日-7月20日。

2,地点:江西庐山足球俱乐部训练基地(江西省九江市瑞昌市瑞昌体育公园)。

3,费用:试训期间食宿费用为180元/人/天,由试训球员自行承担,交通费用由试训球员自行承担,通过试训并与俱乐部签订工作合同后,上述费用由俱乐部报销。(试训期间食宿费可自理)。

4,经俱乐部审核通过后,电话通知球员参加试训。

四、报名方式

1,截止时间:2025年7月15日。

2,材料提交:个人简历(含足球经历、联系方式);15日内三甲医院体检合格证明。

3,报名通道:邮箱:2510956112@ qq.com;联系电话:15179261705(微信同号);联系人:柯贤盛

五、其他说明

1,试训球员自行购买人身意外保险,试训期间签署《试训免责声明》

2,试训装备由试训球员自行准备;

3,与原俱乐部或经纪人不存在任何经济和法律纠纷,可开具自由身证明;

4,俱乐部将严格保密报名信息,未入围者恕不另行通知;

江西庐山足球俱乐部期待你的加入,与我们共同书写江西足球新篇章!

江西庐山足球俱乐部

2025年6月3日

相关内容

让足球回归纯粹
近日,2026年第五届中国青少年足球联赛北京赛区男子U10组出现严...
2026-05-10 06:48:50
帕金斯又开吹:亚历山大已是...
雷霆当家球星亚历山大如今的统治力不仅征服了球迷,还彻底征服了前NB...
2026-05-10 06:26:40
以樱桃为媒,五大IP加持,...
5月8日上午,“樱约北宅 桃源山海”2026青岛樱桃会暨第三十一届...
2026-05-10 06:13:41
【县区园地】活力满格 燃动...
为深入践行五育融合,扎实推进“双减”政策落地见效,近日,八里湖新区...
2026-05-10 05:45:24
原创 ...
关于宇文化及火并隋炀帝杨广这件事,史书和演义小说罕见地达成了一致,...
2026-05-10 03:14:16
原创 ...
在春秋战国时期数学的基础上,秦汉时期迎来了我国最早的数学专著。《周...
2026-05-10 03:13:52
原创 ...
皇帝是封建社会中的至高无上的统治者,犹如掌控天地万物的神明,所有封...
2026-05-10 03:13:37
原创 ...
在历史的长河中,关羽的大意失荆州与麋芳投降的故事,如同一颗璀璨的星...
2026-05-10 03:13:09
原创 ...
自从秦始皇统一六国、建立秦朝之后,古代中国的皇帝便在历史的长河中留...
2026-05-10 03:12:59

热门资讯

原创 不... 有人说:跑步装备的打扮和穿着是所有运动中最好看的。 因为五颜六色各式各样,令人眼花缭乱。 从头到脚都...
突发!知名赛车手,昨日凌晨不幸... 5月7日,据媒体消息,香港警方正调查7日在观塘发生的致命交通意外,意外中一名男子死亡。 凌晨约零时...
原创 1... CBA季后赛四分之一决赛G2战,11冠王广东队回到主场对阵北京队。由于G1战在客场输给了北京队,广东...
射箭世界杯赛上海站:反曲弓混合... 5月10日,“2026射箭世界杯赛”上海站举行反曲弓混合团体金牌决赛。黄雨薇、李梦麒组合力克韩国队,...
伊媒称美军一战机在阿曼湾上空遇... 新华社德黑兰5月10日电 据伊朗法尔斯通讯社10日报道,一架美军F-35战斗机当天在飞越阿曼湾时发出...
半场战报:雷恩2-0昂热,穆萨... 北京时间4月12日法国足球顶级联赛 联赛 第29轮,雷恩主场对阵昂热。雷恩穆萨-塔马里破门。昂热马里...
谷爱凌定制泡泡裙亮相红毯,生动... 今年的 Met Gala 红毯,谷爱凌第四次参加了,前三次的造型不同风格分别来自 Carolina ...
原创 官... 欧洲三大杯半决赛结束,英超三队晋级决赛,同时冲击三个冠军。很快,欧足联宣布,下赛季的两个欧冠奖励名额...
世界大学生围棋锦标赛7月在沪举... 来源:滚动播报 (来源:上观新闻) 黑白落子之间,体育竞技、中华文化与青年交流正在上海交汇。 5月...